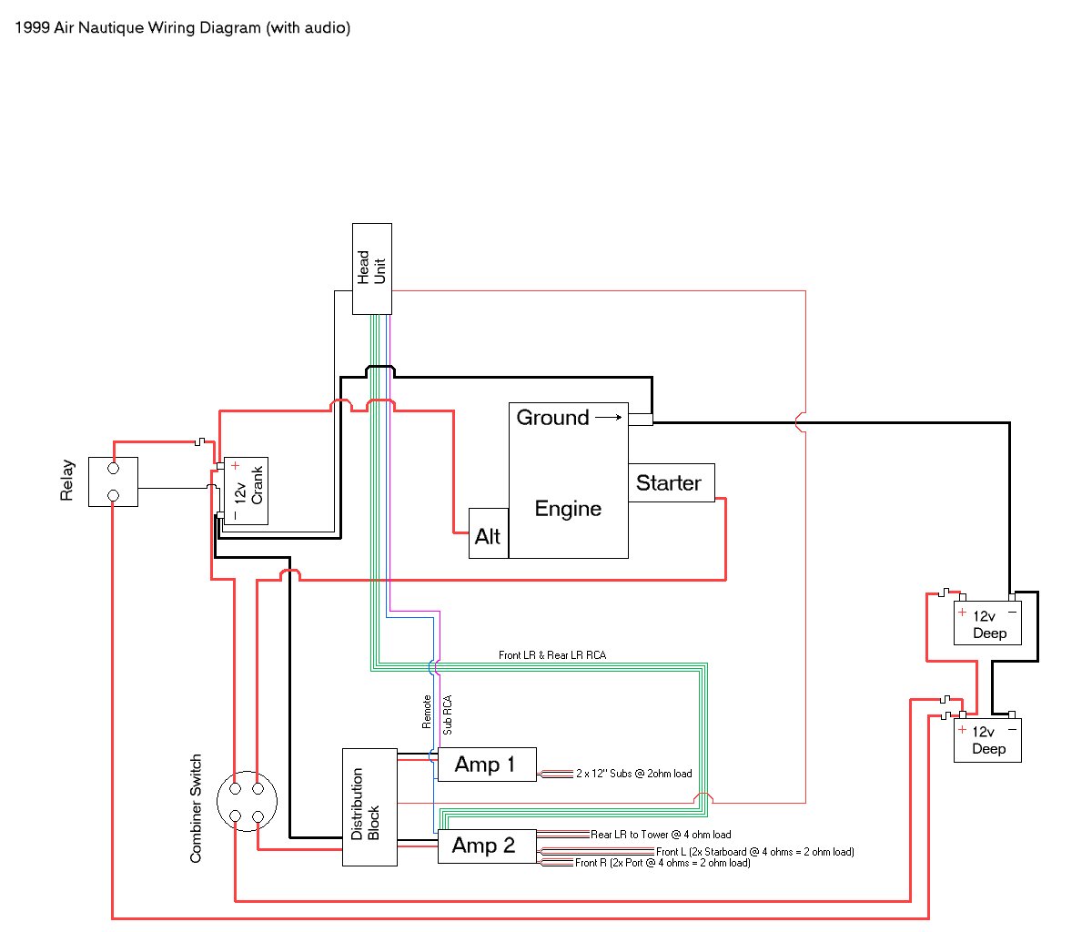
Think of the batteries of the system as the source. They connect to the boat's electrical system only to receive the charge. They drive the entire stereo system, even the deck (yes, deck power and ground need to be changed when you add amplifiers). If you connect one component to the boat's wiring harness and another to your stereo power block running directly from the batteries you will get noise.
I suggest this power/ground distribution block: http://www.crutchfield.com/p_211CBR4...S.html?tp=3001 It's not cheap but it is worth the money.
Run 1/0 wire from the battery to the dist block to avoid voltage drop. Run #4-8 wire to your amps depending on their wattage. Equal size power and ground wires. I prefer to use pre-tinned marine rated power wire (www.genuinedealz.com). Run minimum #14 finely stranded speaker wires, #10 to the subwoofer.
Attached is my suggestion for connecting the dedicated battery bank to the boats charging system.
I suggest this power/ground distribution block: http://www.crutchfield.com/p_211CBR4...S.html?tp=3001 It's not cheap but it is worth the money.
Run 1/0 wire from the battery to the dist block to avoid voltage drop. Run #4-8 wire to your amps depending on their wattage. Equal size power and ground wires. I prefer to use pre-tinned marine rated power wire (www.genuinedealz.com). Run minimum #14 finely stranded speaker wires, #10 to the subwoofer.
Attached is my suggestion for connecting the dedicated battery bank to the boats charging system.







Comment